近日,永利西南喀斯特山地生物多样性保护国家林草局重点实验室乙引团队的张习敏博士,在农林科学领域中科院一区TOP期刊Food Chemistry(IF=8.2)在线发表了题为“Comparative study on metabolites, nutrients, and antioxidant capacity of endosperm in Gymnocladus chinensis, Gleditsia sinensis, and Gleditsia japonica var. delavayi”的研究论文。

皂角米,亦称雪莲子、皂角精和皂角仁,是皂荚或者滇皂荚种子的外胚乳经过人工加工而成的可食用成分。皂角米是半乳甘露聚糖的重要来源,它富含碳水化合物,蛋白质和脂肪含量低,具有很高的经济和营养价值,被认为是植物中的燕窝。因此,皂角米被认为是一种健康的食物源而广泛受到人们的关注。然而,对肥皂荚种子胚乳的化学成分研究相对较少。

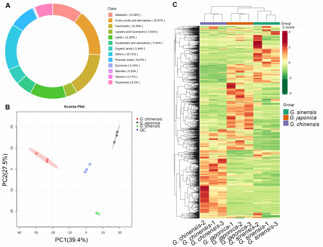
三个物种种子胚乳代谢物差异图
研究采用UPLC-MS代谢组学方法,对比评估了肥皂荚、皂荚和滇皂荚之间代谢物的差异。总共鉴定出1177个代谢物。其中,肥皂荚胚乳中存在一些高含量的次生代谢物产物和氨基酸,同时,综合抗氧化能力分析表明,与皂荚和滇皂荚胚乳相比,肥皂荚胚乳具有较高的抗氧化活性。研究为了解肥皂荚胚乳的代谢物组成和营养功能提供了重要参考,有助于食品开发人员开发更多富含黄酮类化合物的食品。
该研究得到了国家自然科学基金、贵州省科技厅科技支撑计划,贵州省教育厅重点实验室等项目的联合资助。
文章链接:https://doi.org/10.1016/j.foodchem.2024.141384
原文链接:https://news.gznu.edu.cn/info/1013/104395.htm