近日,永利作物种质资源创新与利用团队曾拓博士与云南省农业科学院高山经济植物研究所、华中农业大学园艺林学学院、中科院植物研究所合作,在园艺学顶级期刊Horticulture research(IF= 8.7)在线发表了题为“The Telomere-to-telomere gap-free reference genome of wild blueberry (Vaccinium duclouxii) provides its high soluble sugar and anthocyanin accumulation)”的研究论文。

我国是世界上最大的蓝莓生产与栽培国,而贵州为全国最大的蓝莓生产与栽培省,蓝莓产业也成为贵州省特色产业之一,为贵州省脱贫攻坚和乡村振兴作出了重大贡献,是一种极具发展潜力,具有极高的经济和产业价值的园艺作物。但目前栽培种质几乎均为国外引进,成为国内蓝莓育种和开发的“卡脖子”技术。因此亟待充分利用本土优良野生蓝莓资源,进而繁育具有自主知识产权优良蓝莓品种。
云南越橘(Vaccinium duclouxii)是我国西南地区特有的野生蓝莓,具有较高的营养、药用和观赏价值,同时具有抗逆性、耐贫瘠、耐高 pH 值等优异特征,是一种极具研究价值和意义的野生蓝莓种质资源。但目前缺乏高质量的基因组严重制约了其应用与开发。

云南越橘野生古树
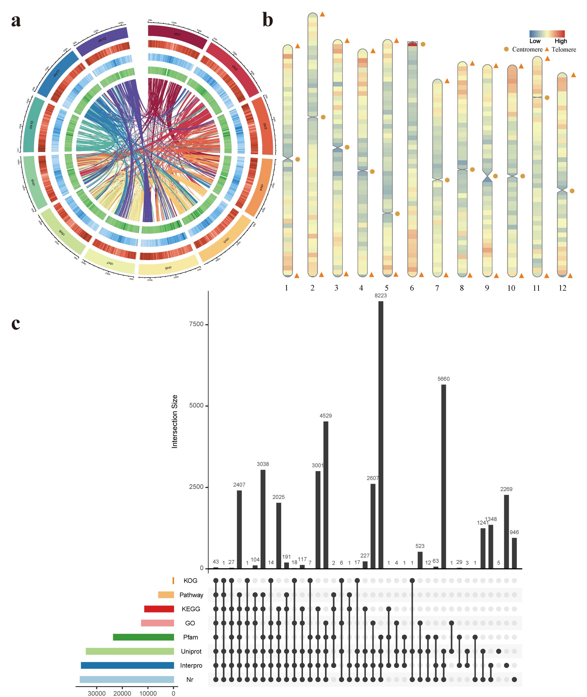
该研究使用PacBio HiFi、ONT ultra-long和Hi-C测序数据,对云南越橘进行了从端粒到端粒(telomere-to-telomere,T2T)的从头组装。组装的基因组的大小为573.67 Mb,所有的12条染色体都被组装成无间隙的染色体,获得了迄今为止完整性和质量最高的越橘属植物基因组。结合转录组及代谢组学分析,揭示了云南越橘在果实成熟中中糖酸积累以及花青苷生物合成的分子机制。该研究将为越橘属进化以及未来的蓝莓遗传改良与育种奠定基础。

基因组组装与注释

基因组进化

云南越橘果期糖酸积累模式

果期花青苷积累模式
该论文由永利yl23455永利集团作物种质资源创新与利用团队曾拓博士、何杰芳副教授及高山经济植物研究所和志娇副研究员为共同第一作者,高山经济植物研究所和加卫研究员、华中农业大学王彩云教授、中科院植物研究所王亮生教授为共同通讯作者。该研究得到了国家自然科学基金项目(32160695 & 32160718)、贵州省省基金科技计划一般项目[ZK[2022]301]、黔师新苗[2022]19 号以及贵州省教育厅普通高等学校青年科技人才成长项目[KY[2022]170]等项目的资助。
论文全文链接:https://academic.oup.com/hr/advance-article/doi/10.1093/hr/uhad209/7322043
原文链接:https://news.gznu.edu.cn/info/1013/90265.htm
【责任编辑】一审(校):李晨律; 二审(校):夏天; 三审(校):陈福生